皮带驱动启动发电机 (BSG) 是混合动力汽车 (HEV) 和电动汽车 (EV) 系统不可或缺的一部分,因为它有助于减少内燃机产生的碳排放。启动发电机系统在电动汽车架构中扮演着多重角色。它们负责启动发动机,为发动机提供额外的电力,并在减速或滑行期间产生充电电压,从而减少机械制动系统的磨损,同时提高整体系统效率。
无论架构或位置如何,启动发电机系统已被证明是车辆电气化的重要组成部分。启动发电机可用于车辆内的多个位置。图 1 显示了主要启动发电机系统的位置。P0 和 P1 位置通常小于 20 kW。P0 系统正变得非常普遍,因为它们更容易实施,需要的重新设计更少,而且成本效益高。P1 位置具有类似的优势,同时消除了皮带损耗,从而提高了性能并减少了磨损。

图1
启动发电机电路的实现
启动发电机系统由多个电气和机械组件组成。逆变器提供电力驱动,DC-DC 转换器则在能量收集模式下将转子中的机械能转换为电能。该系统还负责怠速停止系统中的曲轴位置以及冷启动所需的高启动扭矩。从机械角度来看,启动发电机包括定子(连接到三相逆变器)和转子(通过滑环和电刷使直流电通过转子绕组来产生磁场)。使用永磁电机的新设计可以消除对励磁线圈的需求,但这种方法带来了其他安全挑战,因为在故障情况下无法关闭磁化。图 2 显示了五相电机的典型电路实现。

图2
12V 和 48V 系统的通用电流、驱动和位置传感器解决方案
BSG系统用于 12V 和 48V 电源轨。12V BSG 系统无法提供与 48V 启动发电机相同的功率优势。通常,12V 系统的功率限制在 < 10 kW,而 48V 系统可以产生高达 25 kW 或更高的功率。随着功率的增加,对栅极驱动器以及电流传感器的需求也随之增加。对于 P0/P1 位置,使用适用于 12V 和 48V 电池的通用架构是有利的,只需要很少的额外组件或重新设计。使用通用架构可以减少设计时间和物料清单 (BOM) 成本,并为 12V 和 48V 系统中的螺栓固定式 BSG 系统提供单一平台。
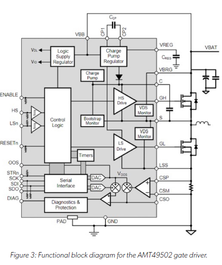
AMT49502 半桥栅极驱动器的工作电压范围为 5.5 V 至 80 V,使其成为在 12V 或 48V 电源轨上运行的 BSG 应用的多功能平台。该器件的电荷泵稳压器为两个 N 沟道 MOSFET 提供栅极驱动。图 3 显示了半桥设计的系统框图。只需要单个电源,所有内部逻辑均由电荷泵稳压器供电的片上逻辑电源稳压器创建。该稳压器负责向浮动自举电容提供稳压的 11 V 电压,从而确保高侧 MOSFET 在电池电压为 5.5 V 时栅极上有 11 V 电压。电荷泵稳压器还为内部逻辑供电,从而降低了芯片的整体功耗。最大限度地降低功耗是在 48V 下运行而无需降压稳压的关键。此外,一个小型集成电荷泵负责以 100% 的占空比保持高侧开关导通。
Allegro 还提供各种电流检测选项,它们都具有类似的模拟接口,可以反馈给微处理器,从而通过冗余实现全磁场定向控制 (FOC)。对于低功率系统,AMT49502 具有一个集成的高性能电流检测放大器,可测量通过低侧电流分流器的电流。随着功率的增加,基于霍尔效应的电流传感器提供的功耗比必要的并联电阻器低得多,尺寸也更小。它们的电流隔离也意味着它们可以放置在高侧、低侧或同相,从而在系统级别为控制和短路检测提供灵活性。对于转子线圈中常见的电流,Allegro 的集成导体 ACS71240 提供了一种精确、高效且小巧的解决方案。对于电机相中看到的更高电流,常见的解决方案是 C 型磁性的 ACS70310/1 或无磁芯 ACS37612/10 解决方案。所有这些解决方案都提供了冗余方法以及内置诊断功能。ACS71240 和 ACS37610 都提供内置过流检测,而 ACS37610 提供过温检测。AMT49502 中的每个 MOSFET 都可以使用逻辑输入以及辅助 ENABLE 输入独立控制,该输入提供了一条独立的路径来禁用桥接器或激活睡眠模式。还可以使用串行外设接口 (SPI) 端口读出诊断信息并设置功能参数。
为了进一步支持启动发电机设计,Allegro 提供了完整系列的磁角度传感器,适用于各种电机位置检测应用。高分辨率 A1333 和 AAS33001 角度传感器提供旋转电机位置信息,可用作正弦换向电机控制方案的一部分。这种电机控制方案为启动发电机带来了高效率和改进的扭矩性能。此外,Allegro 还可以通过全套磁性霍尔传感器产品组合支持传统的块换向电机控制方法。
总的来说,使用 AMT49502、Allegro 电流传感器 IC 和电机位置传感器设计的 BSG 可用于 12V 和 48V 系统,并且可以轻松扩展功率。

图3
专为严苛环境而设计
启动发电机系统会在逆变器桥上产生高电压。在发电机模式下,逆变器的作用是将三相电流转换为直流电压和电流,并将其作为充电施加到 12V 或 48V 电池系统。最终,电机产生的电压取决于转速。对于逆变器桥来说,在高速旋转期间以及从驱动模式到发电机模式的转换期间承受电压瞬变非常重要。栅极驱动器必须足够坚固,才能处理系统中存在的高电流和电压瞬变。通过将栅极驱动器设计为能够承受这些瞬变,开发人员可以节省宝贵的设计时间,并尽最大限度地减少添加高压钳位电路以保护系统的额外成本。当高侧 MOSFET 在发电机模式下关闭时,桥上的电压瞬变会在低侧驱动器上产生超过 5 V 的负电压,在相位节点上产生超过 10 V 的负电压。
如图 4 所示,AMT49502 栅极驱动器可以承受低侧栅极上的 –8 V 电压和相对于相位节点的高侧驱动器上的 –18 V 电压。强大的瞬态性能和智能控制算法的结合可以确保即使是高功率系统也不会损坏逆变器。EV 组件必须足够坚固,才能处理负电压瞬变并通过主机厂的电磁辐射要求。启动发电机逆变器需要快速切换以保持效率,同时尽可能地减少排放。它们还必须限制电磁辐射的幅度,以满足 主机厂的严格要求。
为了兼顾高效率和低电磁辐射,AMT49502 驱动器采用分段可编程电流栅极驱动拓扑结构,允许控制系统中所有 MOSFET 的开启和关闭。MOSFET 从关断到开启以及从开启到关断的转换均受控制,如图 5 中的详细信息所示。所有参数均通过 SPI 端口进行编程

图4
当命令栅极驱动器开启时,电流 I1 会在高侧或低侧栅极端子上持续 t1 的时间。通常应设置这些参数以快速将 MOSFET 输入电容充电至米勒区域的起始点,因为在此期间漏源电压不会改变。此后,GH 或 GL 上的电流源设置为值 I2,并在 MOSFET 转换通过米勒区域并达到完全导通状态时保持该值。

图5
MOSFET 从开启到关断的转换如图 5 所示。当命令栅极驱动器关闭时,电流 I1 会在高侧或低侧栅极端子上持续 t1 的时间被吸收。通常应设置这些参数以快速将 MOSFET 输入电容放电至米勒区域的起始点,因为在此期间漏源电压不会改变。此后,高侧或低侧栅极端子吸收的电流设置为值 I2,并在 MOSFET 转换通过米勒区域并达到完全关断状态时保持该值。
完全控制 MOSFET 开关可提高效率并降低 EMI。减少 MOSFET 达到其 Vt 所需的死区时间和时间可通过非常大限度地减少高侧和低侧 MOSFET 开关的时间来提高逆变器性能,并提高正弦电流的保真度。米勒区域期间的可编程电流控制 MOSFET 的压摆率,从而在保持高效开关时间的同时限制辐射。
Allegro AMT49100 三相栅极驱动器具有 ASIL D 认证,可用于纯 48V 系统。使用板载三相驱动器可缩小封装内容,从而实现更小的系统设计。AMT49100 提供额外的诊断功能,并且能够使用内置测试电路验证每个诊断。对于单驱动器设计,此额外的诊断和验证功能提供了一定程度的功能安全性,可以将各种故障通知发动机控制单元 (ECU)。
某些 48V 设计可能会受益于超小型栅极驱动器。例如,3 mm × 3 mm DFN 封装中的 10 至 100 V A89500 半桥栅极驱动器非常小,可以减少整体印刷电路板 (PCB) 空间。该器件可用于励磁线圈驱动器以及经过适当安全分析的逆变器。该驱动器直接由 8 至 13 V 栅极电源供电,场效应晶体管 (FET) 桥直接连接到 48V 电池。有关详细信息,请参见图 6。

图6
安全设计
启动发电机故障会导致锂离子电池组过度充电,如果电池短路,这可能会很危险。因此,启动发电机电路必须符合 ISO 26262 标准,通常需要“B”级认证。例如,当发电机仍在高速旋转时,逆变器桥中的故障会导致过充电情况。在五相系统中,一种解决方案是通过禁用励磁线圈驱动器来有效消除转子上的磁场。在此实现中,设计对于开发故障安全系统至关重要。如果系统中的栅极驱动器是为安全而设计的,则可以更容易地满足要求。例如,AMT49502 是在 ISO 26262 认证的开发流程上设计的,并且该器件已通过 ASIL B 认证。
每个半桥驱动器都具有一套先进的诊断功能,包含近 20 项诊断功能,包括负载突降检测、MOSFET 短路保护、栅极驱动欠压、桥接电源过压、温度警告和其他情况。IC 诊断功能为系统控制器提供必要的监控操作信息,并就系统为确保故障安全操作而采取的措施做出决策。图 7 显示了 AMT49502 栅极驱动器支持的诊断功能。
同样,Allegro 提供的霍尔效应电流检测和电机位置解决方案在设计时也考虑到了安全性。在电流传感器产品组合中,ACS71240、ACS70310/1 和 ACS37612/10 均为 QM,提供安全相关文档,并用于系统级额定值高达 ASIL D 的应用。在角度传感器产品组合中,A1333 和 AAS33001 可以作为上下文外的安全元件,单芯片和双芯片产品分别具有 ASIL B 或 D 额定值。

图7
结论
由于易于实施、与现有交流发电机系统类似的尺寸以及无需对动力系统进行重大修改(在 P2 – P4 位置),BSG 系统在 HEV 电机控制设计中变得越来越普遍。随着启动发电机系统的不断发展,进一步的集成可能会随着时间的推移影响 BSG 的作用。展望未来,48V 系统可能会在 P3 – P4 位置占据主导地位。
随着电气革命继续改变汽车行业,电气化将继续获得市场份额。使用适用于 12V 和 48V 系统的通用平台将简化向 48V 解决方案的过渡。启动发电机系统还将受益于行业领先的安全诊断、独立桥接控制提供的冗余、电流检测以及具有强大瞬态性能的电机位置传感器。
从 12V 到 48V 的转变是汽车行业的大势所趋。48V 系统凭借其诸多优势,将成为下一代高效、强劲且环保的汽车关键推动力。

如需了解更多信息,请访问下方链接,查看 Allegro 48V 系统相关内容:https://www.allegromicro.com/zh-cn/products/emerging-technologies/48v-systems
*本文内容改编自 Dan Jacques 发表在《电力系统设计》的文章《12V 和 48V 系统的通用驱动平台》。
关于Allegro Microsystems
Allegro MicroSystems, Inc.利用三十多年的磁传感和电源IC专业知识,通过提高效率、性能和可持续性的解决方案来推动汽车、清洁能源和工业自动化向前发展。 Allegro对质量的承诺推动了跨行业的变革,巩固了我们作为“汽车级”技术创新和客户成功合作伙伴的地位。 更多信息,请访问https://www.allegromicro.com/en/。